以创逐梦,以赛赋能 ——水土保持学院2026年“挑战杯”院赛精彩收官
发布时间:2026-04-20
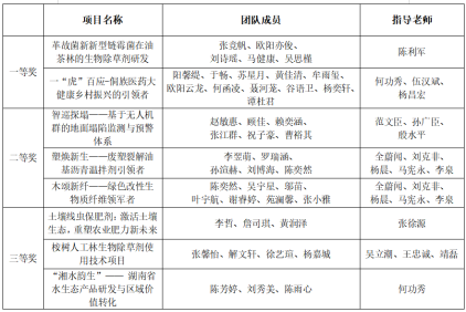
为深入贯彻创新创业教育理念,积极备战校级“挑战杯”竞赛,挖掘培育优质创业项目,4月15日,水土保持学院2026年“挑战杯”大学生创业计划竞赛院赛在求新楼818顺利举办,学院陈利军副教授、生态学院刘昌睿博士担任评委。全院8支团队聚焦现代农业、新能源新材料、先进制造、生物医药与健康科技四大领域展开角逐,展现了学子的创新活力。
比赛现场,各团队围绕核心技术、市场前景、商业模式等内容依次进行展示与答辩。先进制造赛道聚焦高端装备与智能制造,生物医药赛道关注医疗创新与健康服务,新能源新材料赛道立足绿色低碳,现代农业赛道紧扣科技兴农。各项目兼具创新性与实用性,获得评委认可。

经评审,陈利军、刘昌睿从计划书规范、技术可行性、路演表达等方面逐一提出优化建议。最终评选出一等奖2项、二等奖3项、三等奖3项。8支参赛队伍全部推荐参加校级复赛。

本次院赛为学子搭建了创新创业实践平台,激发了创新热情。学院将持续深化创新创业教育改革,助力更多学生将创意转化为现实成果。预祝晋级团队在校赛中再创佳绩!(一审/徐艺瑄 二审/柳芳 三审/何伟)

关闭
打印